Industrial 3D Visualization | Technical 3D Illustration | Industrial Machinery
Industrial Visualization - A hybrid 3D/AI production pipeline where each 3D render was used as a visual guide to train AI video generation, ensuring consistent composition, lighting, and mood throughout the entire project.
3ds Max, Unreal Engine & Krea.ai Production Workflow
W5 Engineering corporate video
Technical Overview
The project was developed in close collaboration with W5 Engineering, starting with a visual script, storyboard, and animatic to define the narrative flow and visual direction.
We used the Krea.ai toolset extensively for AI generation and ComfyUI for upscaling and restoration workflows, enabling 4K ProRes 444 delivery at 50 fps.
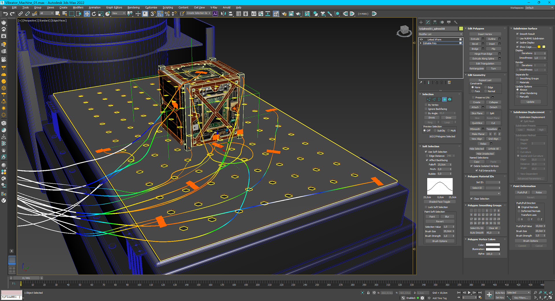
Modeling and animating cables in 3ds Max using the TyFlow plugin, which accurately simulates the cable dynamics.
3D Animation Scenes
Warehouse Scene
Back to Top